1. Акентьева Е. М., Сидоренко Г. И., Тюсов Г. А. (2014). К оценке влияния наблюдаемых и ожидаемых в будущем климатических изменений на гидроэнергетический потенциал регионов РФ // Труды ГГО. Вып. 570. С. 95-105.
2. Атлас ветров России (2000) / А. Н. Страхов [и др.] - М.: Можайск-Терра. 560 с.
3. Василенко Н. В. (2022). Энергетика России: состояние и перспективы развития при переходе к низкоуглеродной экономике // Экономическое возрождение России. № 2 (72). С. 144-160. DOI: 10.37930/1990-9780-2022-2-72-144-160 EDN: WXYINH
4. Водно-энергетические режимы гидроэлектростанций в условиях климатических изменений (2017) / под ред. Ю. С. Васильева. - СПб: Издательство Политехнического университета. 273 с.
5. Пивоварова З. И., Стадник В. В. (1988). Климатические характеристики солнечной радиации как источника энергии на территории СССР. - Л.: Гидрометеоиздат. 291 с.
6. Прогноз развития энергетики мира и России (2019) / под ред. А. А. Макарова, Т. А. Митровой, В. А. Кулагина; ИНЭИ РАН - Московская школа управления Сколково. - Москва. 210 с.
7. Псаломщикова Л. М., Стадник В. В., Салль И. А., Мироничева Н. П., Трофимова О. В., Александрова Г. А. (2017). Характеристики нижнего 1000-метрового слоя атмосферы в районе Ленинградской АЭС-2 // Метеорология и гидрология. № 11. C. 21-36. EDN: ZTIBQZ
8. ПУЭ-7 (2015). Правила устройства электроустановок. Издание 7. - М.: Минэнерго. 488 с. URL: https://files.stroyinf.ru/Data1/7/7177.
9. Росгидромет (2017). Доклад о климатических рисках на территории Российской Федерации. - СПб: Росгидромет. 106 с.
10. Росгидромет (2022). Третий оценочный доклад об изменениях климата и их последствиях на территории Российской Федерации / под ред. В. М. Катцова; Росгидромет. - СПб: Наукоемкие технологии. 676 с. EDN: JNIXIE
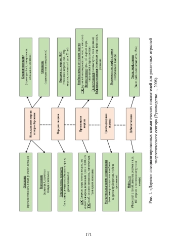
11. Руководство по специализированному обслуживанию экономики климатической информацией, продукцией и услугами (2008) / под ред. Н. В. Кобышевой. - СПб: Астерион. 336 с.
12. СП 20.13330.2016 (2016). Нагрузки и воздействия. Актуализированная редакция СНиП 2.01.07-85. - М.: Минстрой России.
13. Тюсов Г. А., Акентьева Е. М., Павлова Т. В., Школьник И. М. (2017). Оценки возможного влияния будущих изменений климата России на функционирование объектов энергетики // Метеорология и гидрология. № 12. С. 47-57. EDN: ZXOTQH
14. Hydropower Sector Climate Resilience Guide (2019) / Hydropower Association Limited, London, UK.
15. IAEA (2022).International Atomic Energy Agency. Climate change and nuclear power 2022: Securing clean energy for climate resilience. URL: https://reliefweb.int/report/world/climate-change-and-nuclear-power-2022-securing-clean-energy-climate-resilience.
16. IPCC (2022). Climate Change 2022: Impacts, Adaptation and Vulnerability. Contribution of Working Group II to the Sixth Assessment Report of the Intergovernmental Panel on Climate Change / H.-O. Portner, D. C. Roberts, M. Tignor, E. S. Poloczanska, K. Mintenbeck, A. Alegria, M. Craig, S. Langsdorf, S. Loschke, V. Moller, A. Okem, B. Rama (eds.). - Cambridge University Press, Cambridge, UK and New York, NY, USA. 3056 p. DOI: 10.1017/9781009325844
17. SERCOM (2024). Doc. 4.8. Комплексное обслуживание в области энергетики. URL: https://meetings.wmo.int>SERCOM-3>Russian.
18. WEMC (2018). Weather & Climate Services for the Energy Industry. Palgrave Macmillan Cham, World Energy & Meteorology Council. 197 p. DOI: 10.1007/978-3-319-68418-5
19. WMO (2017). Energy Exemplar to the User Interface Platform of the Global Framework for Climate Services. - WMO, Geneva. 120 p. URL: https://library.wmo.int/idurl/4/55592.
20. WMO (2022). State of Climate Services: Energy. - WMO, Geneva. 52 p. URL: https://library.wmo.int/idurl/4/58116.
21. Yalew S. G., van Vliet M. T. H., Gernaat D. E. H. J. (2020). Impacts of climate change on energy systems in global and regional scenarios // Nature Energy. V. 5. Р. 794-802. DOI: 10.1038/s41560-020-0664-z